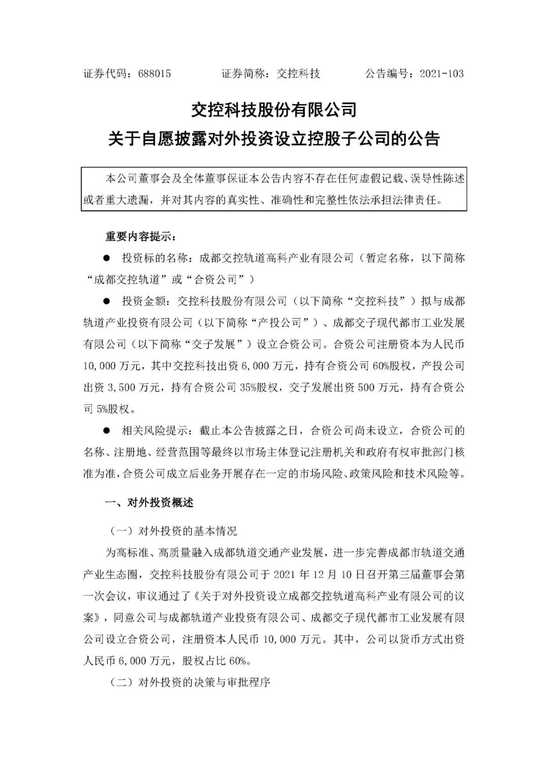
行业动态

为融入成都轨道交通产业发展 交控科技与成都轨道交通产投公司、成都交子发展设立成都交控轨道高科产业有限公司

- 编辑:小编

- 2021 / 12 / 10

为融入成都轨道交通产业发展 交控科技与成都轨道交通产投公司、成都交子发展设立成都交控轨道高科产业有限公司(图1)


为融入成都轨道交通产业发展 交控科技与成都轨道交通产投公司、成都交子发展设立成都交控轨道高科产业有限公司(图2)


交控科技(688015.SH)发布公告,公司于2021年12月10日召开第三届董事会第一次会议,审议通过了《关于对外投资设立成都交控轨道高科产业有限公司的议案》,同意公司与成都轨道产业投资有限公司(简称“产投公司”)成都交子现代都市工业发展有限公司(简称“交子发展”)设立成都交控轨道高科产业有限公司(暂定名称,简称“成都交控轨道”或“合资公司”),注册资本人民币1亿元。其中,公司以货币方式出资人民币6000万元,股权占比60%。

据悉,各方同意并承诺根据本合同规定的条款和条件,在成都市共同合资设立成都交控轨道高科产业有限公司。成都交控轨道公司定位为面向全国的交控科技西部区域总部,作为支撑其他区域列控系统相关业务发展的重要基地,承担交控科技自主化列车运行控制系统的产品研发、工程实施、项目交付、市场开发等职能。

公告称,本次投资设立控股子公司,有利于公司高标准、高质量地融入成都轨道交通产业发展,发挥公司自主创新、市场开拓、工程实施、人才培养等优势,加快示范工程转化、产业规模优势确立,加速形成技术体系,有效带动产品和服务销售。

成都轨道产业投资有限公司成立日期为2018 年 10 月 17 日。经营范围为项目投资(不得从事非法集资,吸收公共资金等金融活动);资产管理(不得从事非法集资,吸收公共资金等金融活动);投资咨询(不得从事非法集资,吸收公共资金等金融活动);信息技术推广与服务;国内贸易代理;广告设计、制作、代理(不含气球广告);货物及技术进出口(国家禁止或涉及行政审批的货物和技术进出口除外)。(依法须经批准的项目,经相关部门批准后方可开展经营活动)。控股股东与实际控制人为成都轨道交通集团有限公司持股 100%。

成都交子现代都市工业发展有限公司成立日期为2019 年 08 月 22 日。经营范围为工业园区项目建设、运营管理;项目投资及资产管理(不得从事非法集资、吸收公众资金等金融活动);计算机、无人机、电子设备、医疗器械生产制造(另择场地经营);企业管理服务(不含投资与资产管理);房地产开发经营;机械设备租赁服务;自有房屋租赁;城市(城际)轨道交通系统沿线(站)及相关地区、地下空间资源的开发及管理;市场营销策划;养老服务;营养健康咨询;营利性医疗机构。(依法须经批准的项目,经相关部门批准后方可展开经营活动)。控股股东与实际控制人为成都市金牛城市建设投资经营集团有限公司持股100%。

为融入成都轨道交通产业发展 交控科技与成都轨道交通产投公司、成都交子发展设立成都交控轨道高科产业有限公司(图3)

为融入成都轨道交通产业发展 交控科技与成都轨道交通产投公司、成都交子发展设立成都交控轨道高科产业有限公司(图4)

为融入成都轨道交通产业发展 交控科技与成都轨道交通产投公司、成都交子发展设立成都交控轨道高科产业有限公司(图5)

为融入成都轨道交通产业发展 交控科技与成都轨道交通产投公司、成都交子发展设立成都交控轨道高科产业有限公司(图6)

为融入成都轨道交通产业发展 交控科技与成都轨道交通产投公司、成都交子发展设立成都交控轨道高科产业有限公司(图7)

为融入成都轨道交通产业发展 交控科技与成都轨道交通产投公司、成都交子发展设立成都交控轨道高科产业有限公司(图8)



END




1.本公众号商务合作:

请加微信:xiaoqiaohui123

2.轨道交通行业“技术交流和信息分享群”

进群方式:关注公众号后,请在公众号窗口界面发送“微信群”。群分为全国群和地区群,如需加入地区群,进群后请与群主联系。



为融入成都轨道交通产业发展 交控科技与成都轨道交通产投公司、成都交子发展设立成都交控轨道高科产业有限公司(图9)

为融入成都轨道交通产业发展 交控科技与成都轨道交通产投公司、成都交子发展设立成都交控轨道高科产业有限公司(图10)

为融入成都轨道交通产业发展 交控科技与成都轨道交通产投公司、成都交子发展设立成都交控轨道高科产业有限公司(图11)



招生咨询电话:028-36792608、36792609、36792611、36792612
招生咨询QQ:800067858

地址:天府校区:天府新区视高经济开发区花海大道大学路1号 仁寿校区:环天府新区天府大道陵州大学城1号
Copyright © 2006-2021 SCSTC.CN All Rights Reserved.蜀ICP备18005196号-1